kaiyun开云官方在线入口
网站无障碍
|
关怀版
首页
工作动态
通知公告
服务指南
规章制度
信息公开
大事记
学院首页
当前位置:
首页
>
服务指南
>
正文
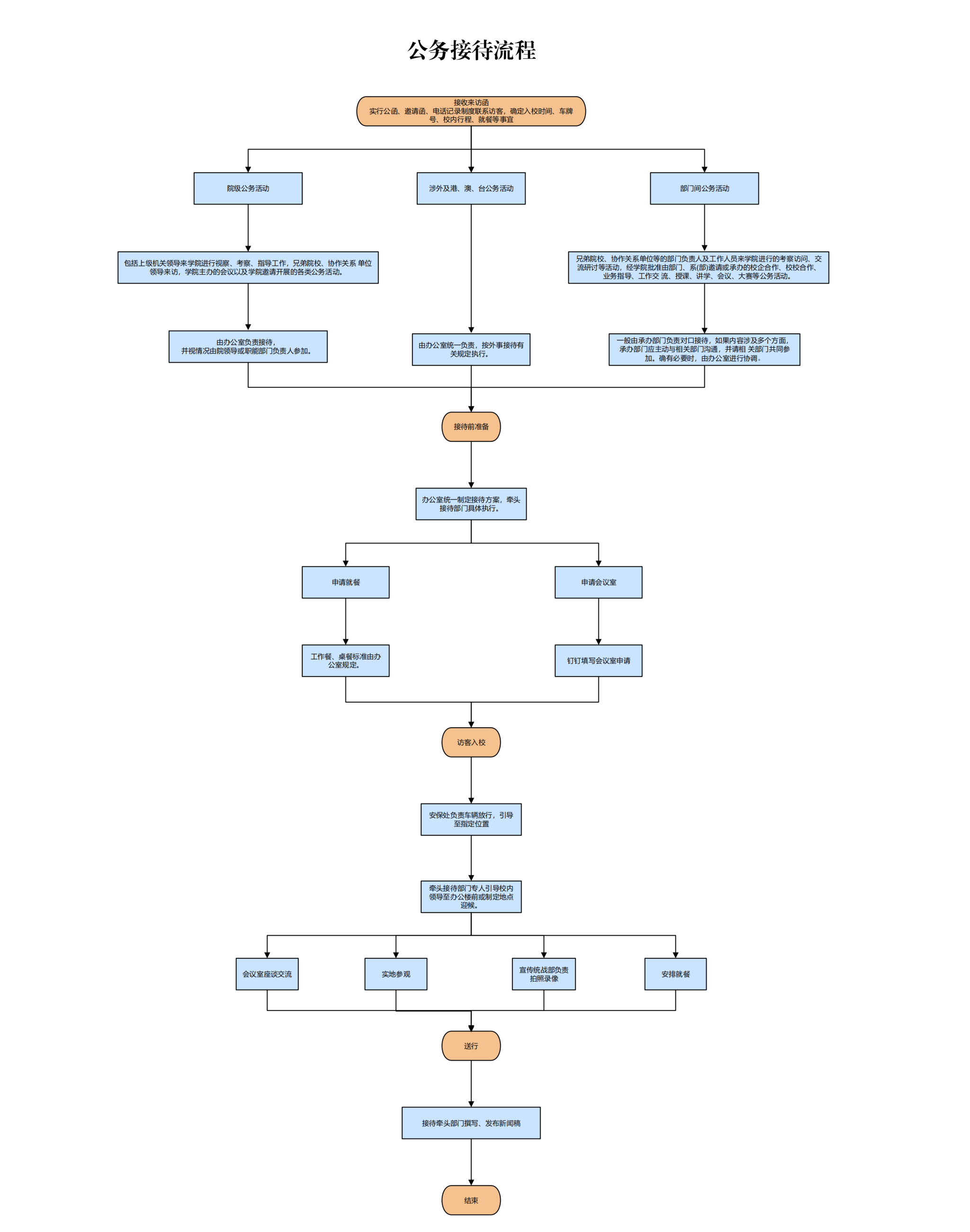
公务接待流程
发布日期:2025-05-29 点击量:
关闭
打印