又是一年毕业季
就业协议签订
毕业生就业信息填报
毕业生档案
毕业前的这几件事
一定不能马虎大意
毕业生就业流程一般包括:签订就业协议书(或升学录取)→上报就业信息(或升学信息)→办理档案转递手续→用人单位就业(或升学就读)。
一、就业协议书:
《全国普通高等学校毕业生就业协议书》(简称“就业协议书”或者“三方协议”),是为明确毕业生、用人单位、毕业生所在学校三方在毕业生就业过程中的权利和义务,经协商签订的协议。是用人单位确认接收毕业生的重要凭据,也是学校登记毕业生去向、转递毕业生档案的重要依据。
签三方时要注意:明确违约金数额。通常公司在签约时会提出违约金的金额,毕业生要在协商中力争将违约金降到最低,通常不超过5000元。违约金特别高的单位要慎签。“备注”允许三方另行约定各自的权利义务。为防止用人单位的承诺无法落实,毕业生可以将工资、奖金、补贴、休假、住房、保险等福利待遇在备注栏中写清楚。
三方协议虽不是劳动合同,但作为一种普通的民事合同,仍具有约定的法律效力,适用合同法。就业发生纠纷时,可以向学校联系咨询,寻求帮助;向用人单位的上级主管部门提出申诉;提交给当地的劳动争议仲裁委员会进行调解和仲裁;向人民法院提起诉讼;对用人单位违法违规情况,可向人力资源社会保障部门举报、投诉。
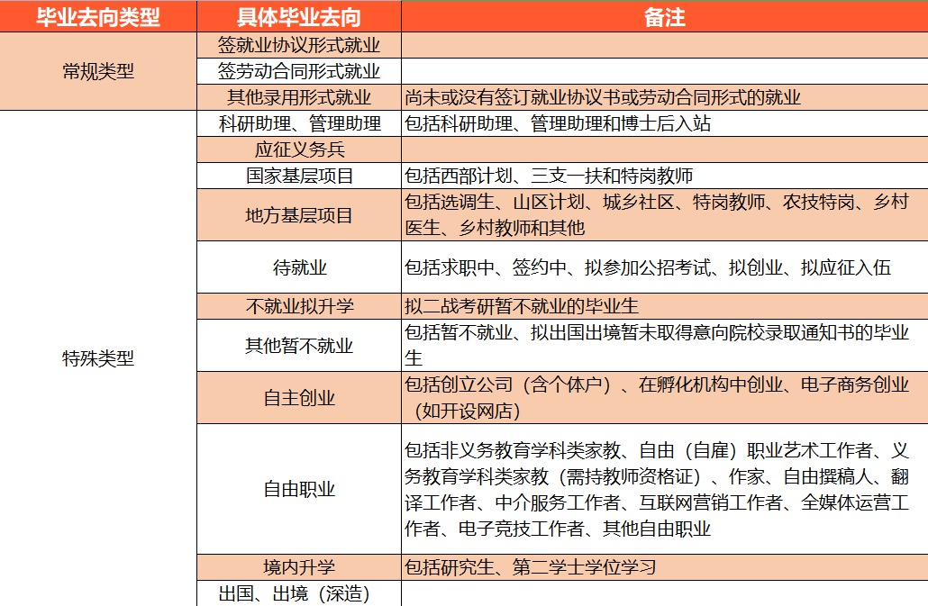
二、毕业生就业信息填报
毕业生上报就业信息按照高校发布的2023届毕业生就业信息上报通知的具体步骤进行。一般须填报的信息类型包括:就业创业、升学深造、参加基层就业项目等。

三、毕业生档案
毕业生档案是学生毕业前家庭情况、学习成绩、身体状况等的文字记载材料,是用人单位选拔、聘用毕业生的重要依据。在校时叫学籍档案,毕业后叫人事档案。它是个人经历的记录,也是人事管理和服务的依据。档案除了供用人单位考察录用人员之外,也是维护个人权益和福利的凭证,无论是工作调动、考研、公务员招考,还是职称评审、考资格证、工龄认定、社保办理、住房补贴发放、入党、办理退休等,都要用到它。
招生就业处
2023年4月24日