kaiyun开云官方在线入口
网站无障碍
|
关怀版
网站首页
门诊部概况
科室导航
政策法规
服务指南
医保专栏
保健园地
联系我们
学院首页
网站首页
>
医保专栏
>
正文
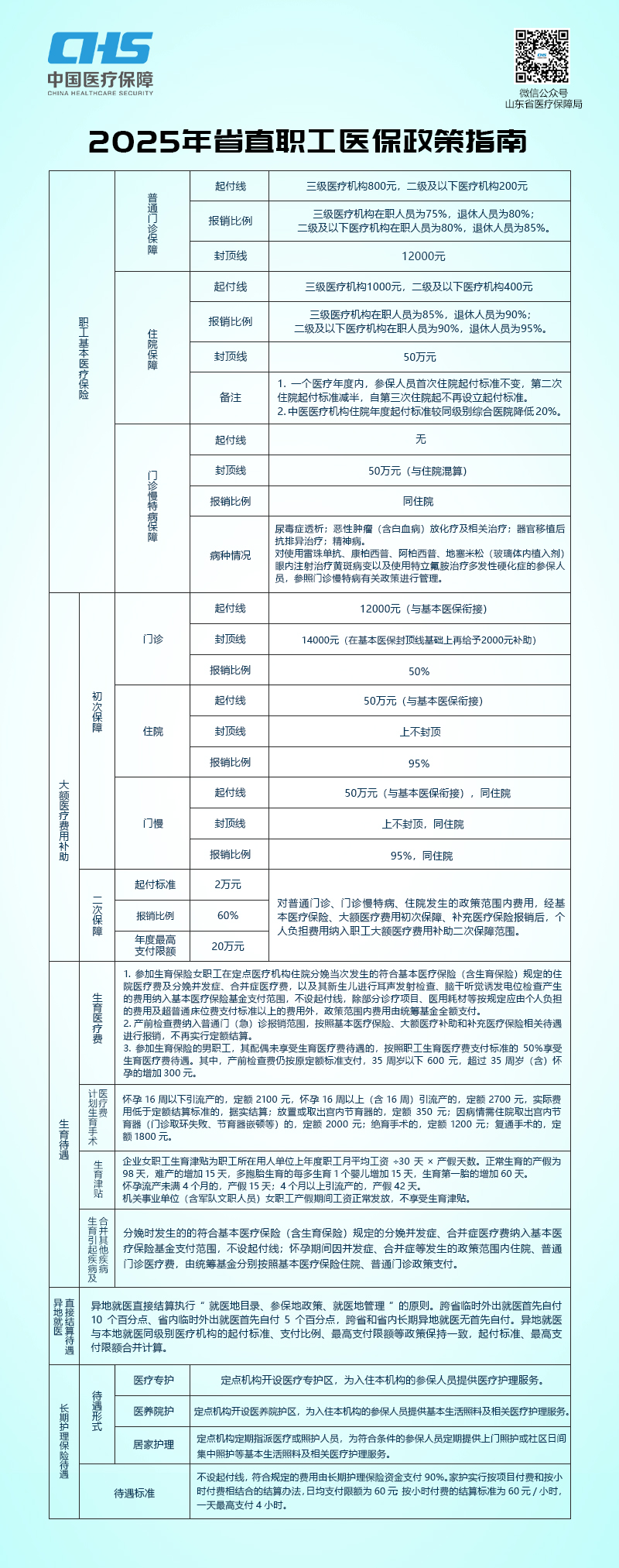
2025年省直医保政策指南
时间:2025-06-11 点击数:
上一篇:
大学生医保报销相关政策通知
下一篇:
关于规范我校学生医保转诊备案流程的通知
版权所有:综合门诊部