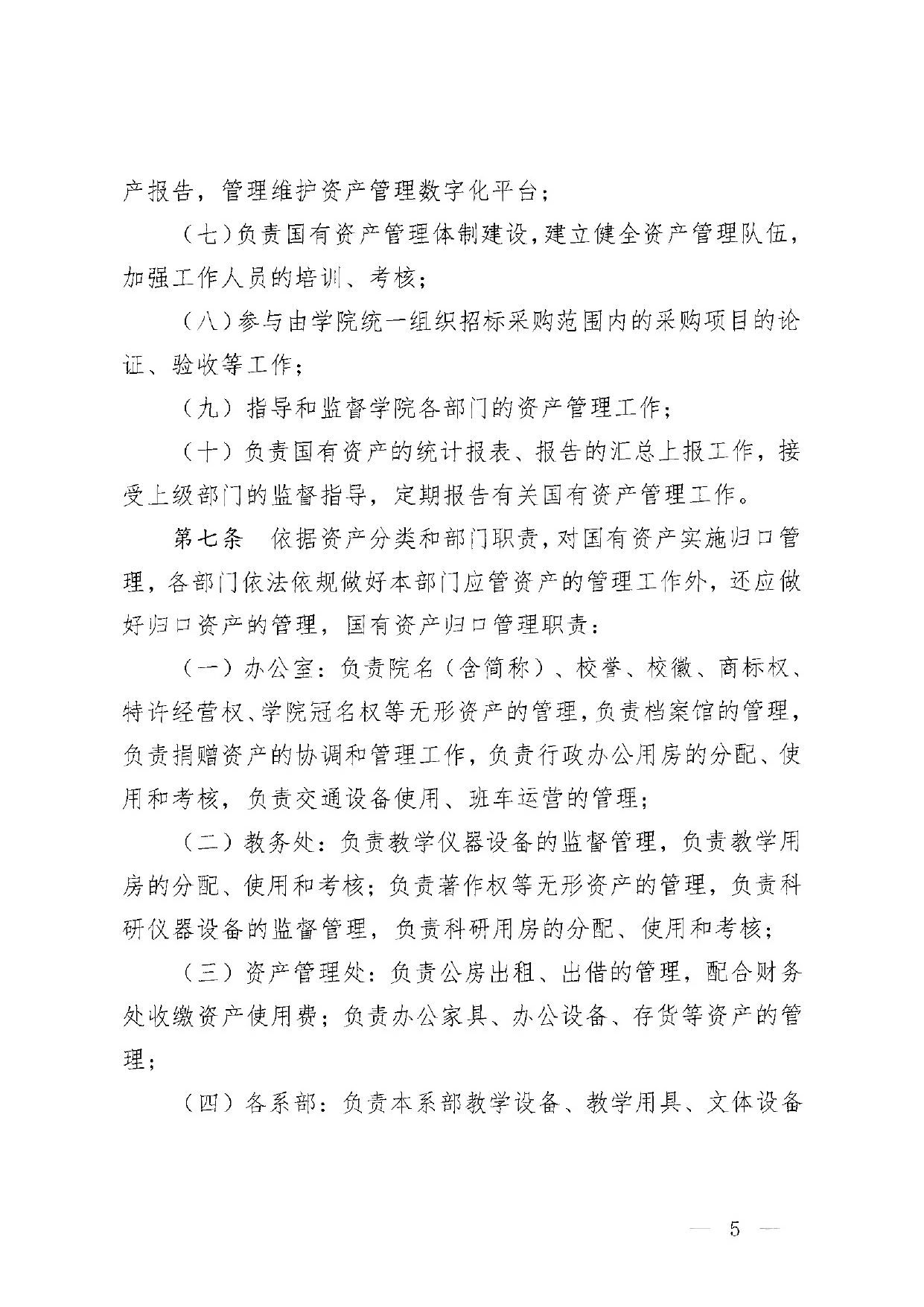
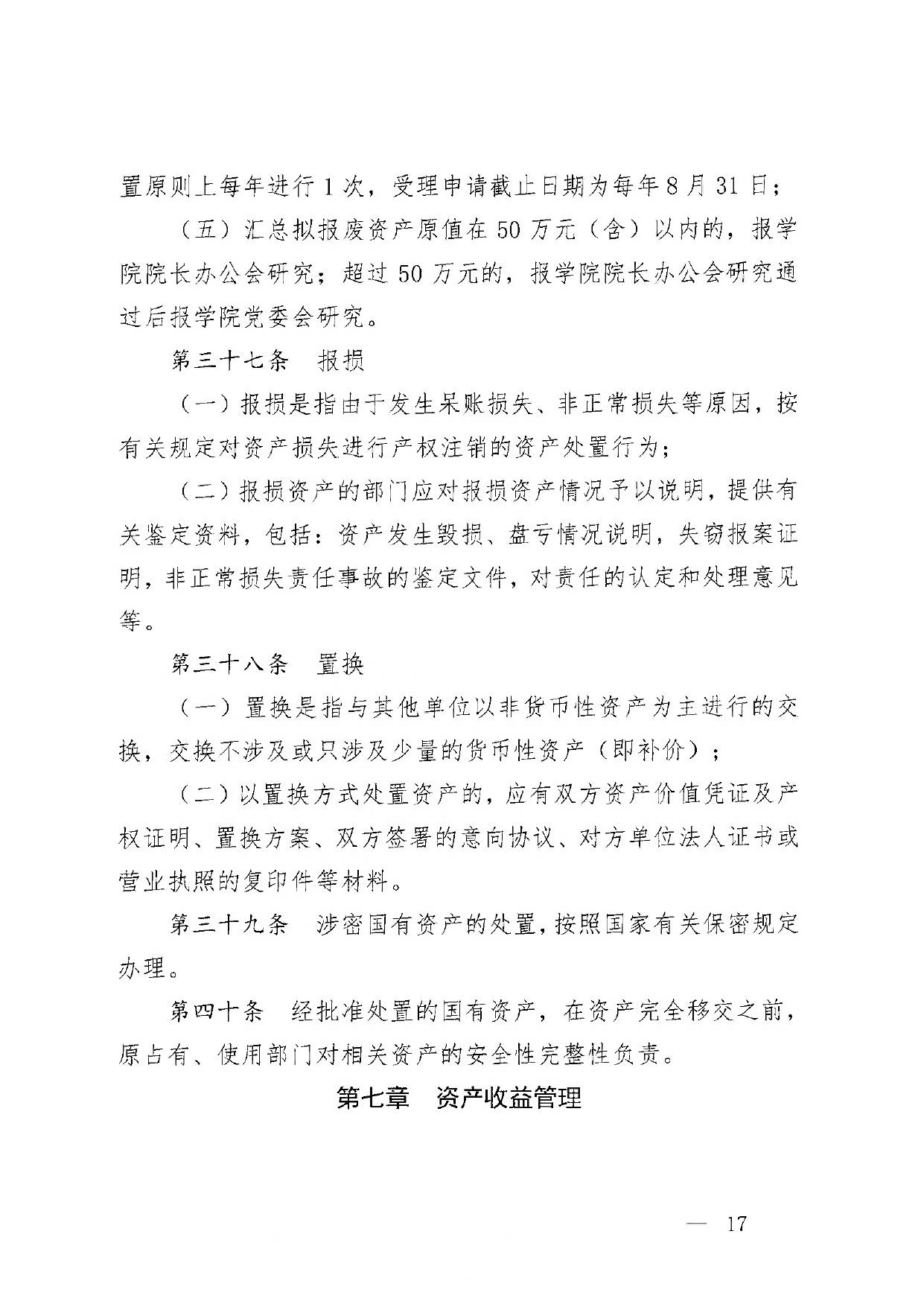
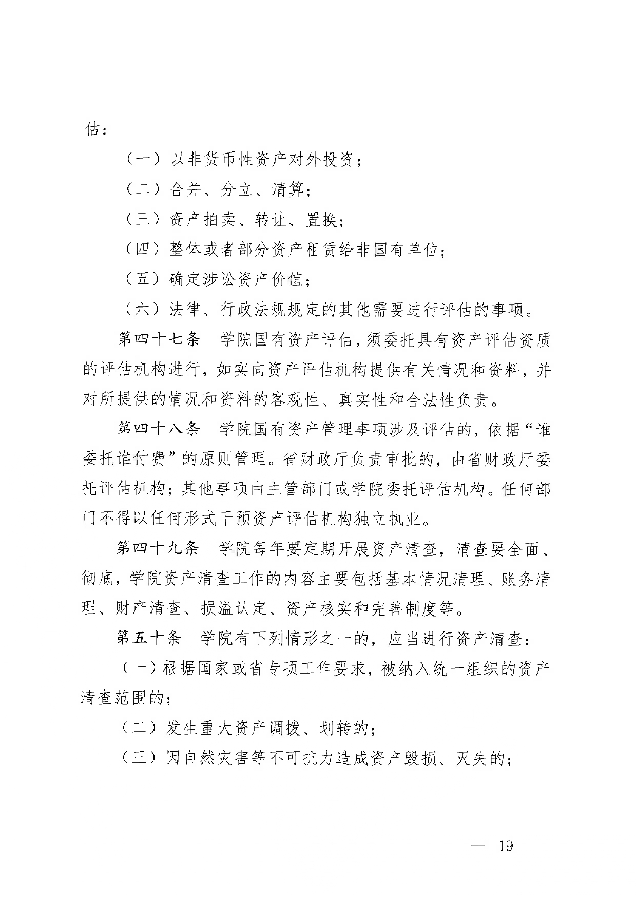
kaiyun开云官方在线入口
网站无障碍
|
关怀版
首页
通知公告
法规制度
规章制度
政策法规
下载中心
关于我们
学院首页
规章制度
政策法规
法规制度
当前位置:
首页
>
法规制度
>
规章制度
> 正文
kaiyun开云官方在线入口国有资产管理办法
作者: 来源: 发布时间:2025年04月16日 10:52 点击次数:[]
上一条:
kaiyun开云官方在线入口招标采购管理办法