kaiyun开云官方在线入口
网站无障碍  | 关怀版  | 设为首页  |  加入收藏  |  联系我们
山特院智慧校园入口

学院要闻

当前位置: 首页 >> 学院要闻 >> 正文

山东省第二届残疾儿童康复技能大赛暨首届高校特殊教育康复技能大赛决赛成功举办

发布时间:2024-04-01  点击量:

3月30日至31日,山东省第二届残疾儿童康复技能大赛暨首届高校特殊教育康复技能大赛在济南成功举办。大赛由省残联、省教育厅、省卫生健康委主办,kaiyun开云官方在线入口、省卫生健康委医管中心承办。各地残联、教育和卫生健康部门选拔优秀选手组建代表队(共85人)参加了残疾儿童康复技能大赛5个专业组决赛;10所高校选拔优秀在校生组建代表队(共34人)参加了高校特殊教育康复技能大赛的特殊教育和康复治疗两个专业组决赛。

3E7EE

赛后举行了颁奖典礼,省残联党组成员、副理事长沈晓勇,省教育厅、省卫生健康委及山东特教学院有关领导参加典礼并为获奖选手颁奖。沈晓勇副理事长在典礼上作了讲话,向获奖选手表示祝贺,向大赛评委和工作人员表示感谢,并总结回顾了我省近年来残疾人康复工作情况,对全省康复专业技术人员提出了殷切期望,进一步推动康复服务提质增效,共同谱写残疾人康复事业发展新篇章。

53CF8

获奖名单详见如下:

山东省第二届残疾儿童康复技能大赛

团体奖获奖名单

山东省第二届残疾儿童康复技能大赛

个人奖获奖名单

B775D

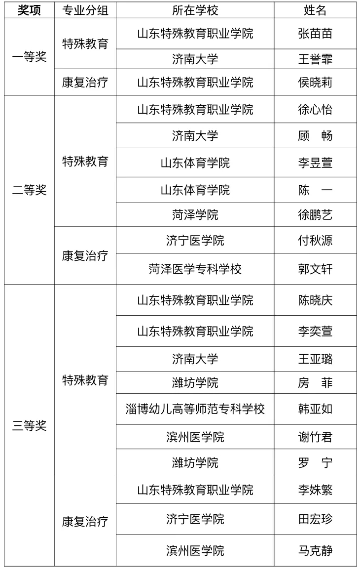
山东省首届高校特殊教育康复技能大赛获奖名单

来源:省残联康复部

上一条:祝贺!学院学生参加山东省首届高校特殊教育康复技能大赛成绩优异
下一条:学院党委理论学习中心组进行3月份集体学习

kaiyun开云官方在线入口

版权所有:kaiyun开云官方在线入口-kaiyun开云(中国)  鲁ICP备10205706号-1
学校地址:山东省济南市长清区大学科技园安岱路333号   邮编:250306 
招生专用电话:0531-87198317 值班电话:0531-87198351
传真:0531-87198300

  • 官方微信

  • 官方微博

  • 官方抖音

  • 接诉即办