kaiyun开云官方在线入口
网站无障碍
|
关怀版
首页
财务动态
通知公告
综合服务
财务制度
信息公开
下载专区
学院首页
首页
>
财务制度
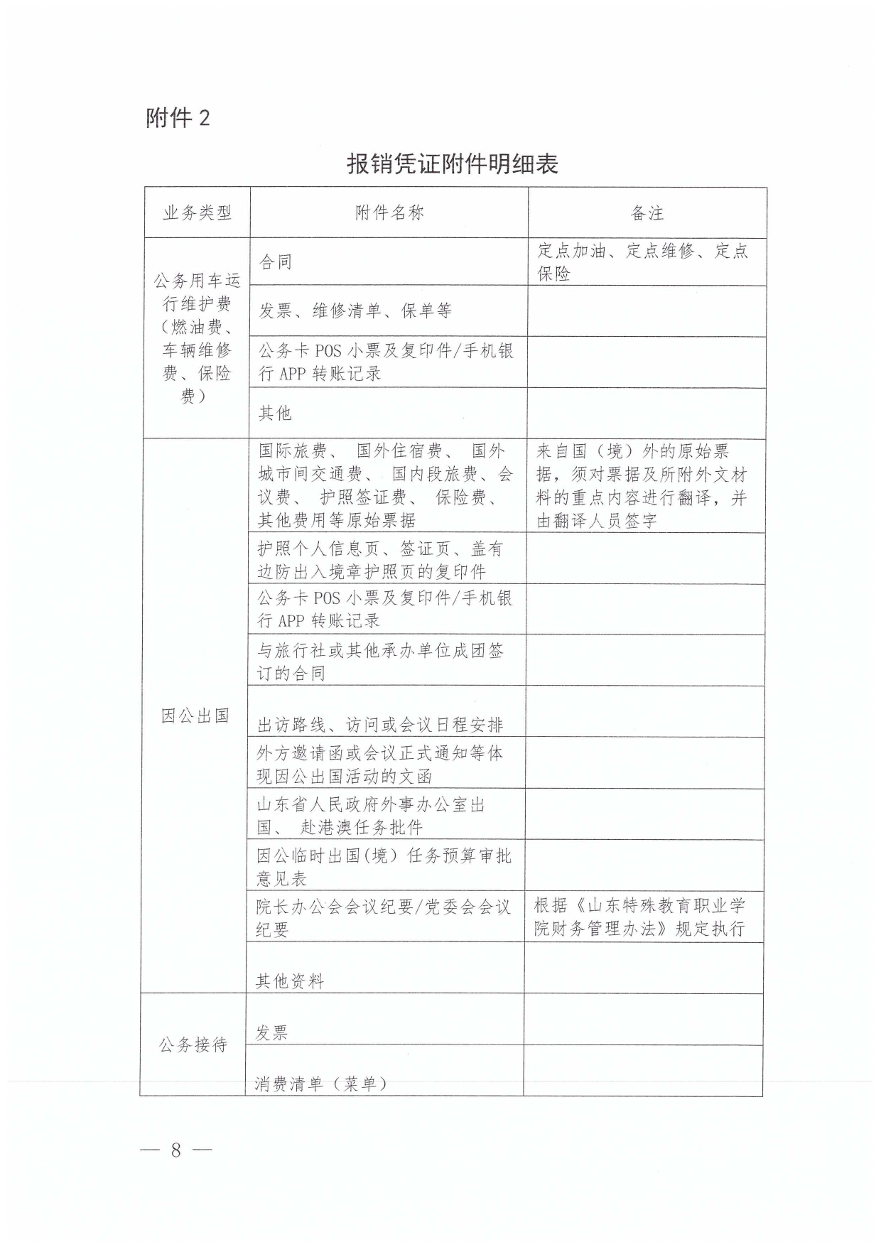
关于修订印发财务报销管理办法的通知
作者: 时间:2024-09-10 点击数:
上一篇:
关于印发《山东省公共资源交易信用管理办法》的通知
下一篇:
关于规范完善高校学费收费政策的通知
kaiyun开云官方在线入口-财务处 版权所有